
第三代头孢菌素药物众多,包括注射制剂与口服制剂,但临床上最被大家所熟悉的还是头孢曲松、头孢噻肟、头孢他啶、头孢哌酮。这四种头孢类抗生素之间有什么区别?头孢菌素分类及特点一、抗菌谱的区别1.对于敏感金黄......
第三代头孢菌素药物众多,包括注射制剂与口服制剂,但临床上最被大家所熟悉的还是头孢曲松、头孢噻肟、头孢他啶、头孢哌酮。这四种头孢类抗生素之间有什么区别?
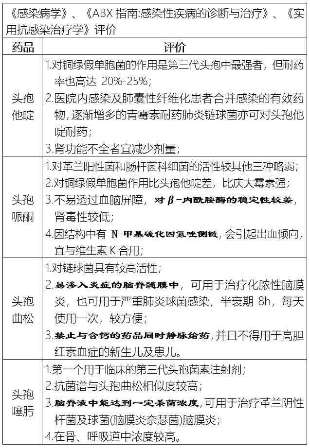
头孢菌素分类及特点

一、抗菌谱的区别
1.对于敏感金黄色葡萄球菌:头孢噻肟头孢曲松头孢哌酮头孢他啶。
2.对于肠杆菌:头孢曲松头孢噻肟头孢他啶头孢哌酮。
3.对于铜绿假单胞菌:头孢他啶头孢哌酮头孢曲松头孢噻肟。头孢他啶对铜绿假单胞菌的作用强,超过氨基糖苷类。
4.头孢哌酮对β-内酰胺酶稳定性较差,现更多的是在使用注射用头孢哌酮钠/舒巴坦钠。
5.头孢曲松与头孢噻肟的抗菌谱相似率很高(见下表)。

二、药动学的区别
头孢曲松半衰期较长,一天只需给药一次。
头孢曲松易透过血脑屏障,常用于细菌性脑膜炎的经验治疗;头头孢哌酮较难透过血脑屏障,一般不用于细菌性脑膜炎的治疗。
三、临床评价
1、妊娠分级
头孢曲松、头孢噻肟、头孢他啶、头孢哌酮均属于B级,妊娠期内使用较为安全。
2.哺乳分级
头孢曲松、头孢他啶的哺乳分级为L1级(最安全),头孢噻肟、头孢哌酮的哺乳分级为L2级(比较安全)。
三、不良反应的区别
1.双硫仑反应
头孢哌酮含有甲基硫代四唑基,容易导致双硫仑反应。头孢曲松因含有甲基硫代三嗪侧链也会发生双硫仑反应。
2.出血风险
危险人群为营养不良、吸收障碍、酗酒、长期静脉或经鼻饲管高营养患者;对危险人群宜同时给予维生素K,每日10mg,同时监测凝血酶原时间。