
不撞南墙不回头的茶业巨头八马茶业再次IPO失败。01八马茶业撤回了IPO节前最后一个工作日,深交所一纸文件宣告八马茶业的IPO之路再失败。但是深交所还是给了八马茶业一个“体面”,八马茶业自己主动撤回了......
不撞南墙不回头的茶业巨头八马茶业再次IPO失败。
01八马茶业撤回了IPO
节前最后一个工作日,深交所一纸文件宣告八马茶业的IPO之路再失败。但是深交所还是给了八马茶业一个“体面”,八马茶业自己主动撤回了IPO。
9月28日,据深交所文件显示,2023年9月19日八马茶业向深交所提交了《八马茶业股份有限公司关于撤回首次公开发行股票并在主板上市申请文件的申请》,保荐人向深交所提交了《中信证券股份有限公司关于撤回八马茶业股份有限公司首次公开发行股票并在主板上市申请文件的申请》。

值得注意的是,八马茶业IPO撤单并不是个例。8月底,证监会明确宣布,根据近期市场情况,阶段性收紧IPO节奏,促进投融资两端的动态平衡。随后,多家“衣食住”企业IPO撤单。
8月28日,上交所发行上市审核网站发布的动态显示,因老乡鸡及其保荐人撤回发行上市申请,根据《上海证券交易所股票发行上市审核规则》第六十三条的相关规定,上交所终止其发行上市审核。
9月25日晚间,上交所发布关于终止对德州扒鸡首次公开发行股票并在沪市主板上市审核的决定。德州扒鸡和保荐人国泰君安分别提交了《关于撤回首次公开发行股票并在主板上市申请文件的申请》,德州扒鸡IPO终止。
9月26日,另一家“衣食住”企业汇联股份IPO同样终止,保荐人广发证券股份有限公司向上交所提交了《广发证券股份有限公司关于撤回江苏汇联活动地板股份有限公司首次公开发行股票并在主板上市申请文件的请示》(广发证〔2023〕399号),申请撤回申请文件。
同日,玮言服饰主板IPO也终止,保荐人华泰联合证券有限责任公司向深交所提交了《华泰联合证券有限责任公司关于撤回深圳市玮言服饰股份有限公司首次公开发行股票并在主板上市申请文件的申请》。
在A股“压力山大”之际,部分对于市场可有可无行业和公司最终被拒之门外。
02与安踏、七匹狼等家族联姻
资料显示,八马茶业是一家全茶类全国连锁品牌企业,主要从事茶及相关产品的研发设计、标准输出及品牌零售业务,产品覆盖乌龙茶、黑茶、红茶、绿茶、白茶、黄茶、再加工茶等全品类茶叶以及茶具、茶食品等相关产品。
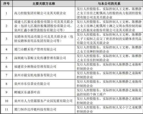
可能很多人不知道八马茶业,但八马茶业实控人的亲家们却不得不提。
2020年,八马茶业实控人王文彬的儿子王焜恒与安踏体育老板丁世忠的女儿丁斯晴结婚,《2022胡润百富榜》显示。安踏的丁世忠以455亿元的财富登上厦门首富。
而王文彬之女王佳琳,则嫁给了周永伟之子周士渊,周永伟是著名服装品牌七匹狼的实控人,还是港股汇鑫小贷和百应控股的控股股东。
王文彬另外一个女儿,王佳佳高力控股的老板高力,2020年8月份,高力的父亲高仕军曾凭借65亿的身家登上胡润财富榜。高力控股是城市综合产业运营商,业务涵盖地产、能源、商业、教育、资本五大领域。
八马茶业、安踏体育、七匹狼等均是福建企业的翘楚。

03曾遭“灵魂拷问”公司定位问题
八马茶业的IPO之路还要从2015年说起。
2015年,八马茶业在新三板挂牌;2018年从新三板退市,筹划向深交所冲刺;2019年启动上市计划并在深圳证监局辅导备案;2021年4月份申报深交所创业板IPO。2021年9月至2022年4月,深交所对八马茶业的上市申请进行了三轮审核问询,重点在于“八马茶业是否属于成长型创新创业企业、是否符合创业板定位。”

除了历次股权变动、对赌协议清理、财务资料相关问题之外,八马茶业绕不开的就是定位问题。2015年挂牌新三板时,公司的定位是“精制茶加工”,而2021年冲刺创业板时,公司又定位为“零售业”企业,最终因不符合定位折戟。
再次之前,谋求A股上市的茶企不在少数,但截至目前,没有一家取得成功。此前,澜沧古茶终止A股IPO后转战港股。中国茶叶从2020年披露招股后就无更多进展。安溪铁观音、华祥苑、七彩云南等知名茶企先后冲刺IPO,但最终均告失利。
不过八马茶业业绩尚可。
2019-2021年,八马茶业实现营业收入102,254.98万元、126,617.12万元和174,413.38万元;实现净利润9,087.61万元、11,644.09万元和16,211.48万元。

根据2022年未审数据,八马茶业全年预计实现营业收入17-19亿元,全年预计实现净利润1.6-1.7亿元。
本文源自金融界